福建中长期铁路网规划曝光 将新增6条铁路
扫描到手机,新闻随时看
扫一扫,用手机看文章
更加方便分享给朋友
重磅!重磅!重磅!福建中长期铁路网规划曝光,将新增6条铁路!这其中兴泉铁路支线将引入厦门,拟设站在海沧东孚,未来叫“厦门西站”吗?除此之外翔安机场快速路赫然在列,未来将接驳漳泉两市,漳州段与R3线高度重合,或穿海底隧道进岛,途经高崎站?
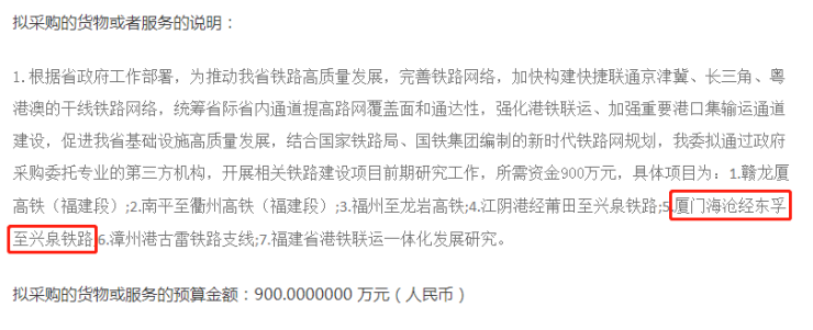
这两天,中国政府采购网发布了一则关于《福建省铁路建设项目前期工作单一来源采购审核前公示》的公告。

该公告显示,将开展6条铁路前期研究工作,其中有两条涉厦铁路:赣龙厦高铁(福建段);南平至衢州高铁(福建段);福州至龙岩高铁;江阴港经莆田至兴泉铁路;厦门海沧经东孚至兴泉铁路;漳州港古雷铁路支线;福建省港铁联运一体化发展研究。
海沧经东孚至兴泉铁路
实际上,早在去年十月,在关于兴泉铁路厦门支线的评审会议上,方案研究就顺利通过专家评审,但当时并未确定该支线的具体落点。
此次该消息进一步明确,厦门海沧经东孚至兴泉铁路,也就是说兴泉铁路厦门支线最终落点定在海沧东孚。

众所周知,目前厦门运营中的有集美的厦门北站、岛内的厦门站,未来还将在翔安兴建厦门东站、重启岛内高崎站等。
该消息意味着未来海沧或将也有火车站,会不会叫厦门西站?据了解,兴泉铁路厦门支线是厦门港后方两条铁路通道之一,线路起于兴泉铁路安溪东站,经泉州市安溪县、南安区、厦门市同安区,引入厦门枢纽。
新建正线长度67.6km,客车联络线2条,共17.63km,全线设车站7座,桥隧比例60%。
赣龙厦高铁(福建段)
此外,还有一条赣龙厦高铁(福建段)与厦门有关。
规划中的赣龙厦高铁是厦渝通道赣州至厦门段的优化路段,线路自江西赣州引出后,经江西安远,福建龙岩、漳州抵达厦门。作为厦渝通道的组成部分,赣龙厦高铁通过该通道可连接海峡西岸、中南、西南地区,贯通海峡西岸、长江中游、成渝等城市群。
翔安机场快速通道
从图中可以看出,厦门还将规划翔安机场快速通道。
该通道西起漳州中心区,途经漳州港,以穿海形式进入厦门岛,途经高崎一带,跨越厦门东通道至翔安,途经翔安机场,延伸至泉州石狮。从该线路走向来看,西段走线与R3线高度重合,东段走线与R1极为接近,两者之间是否存在接驳关系?
这几年厦漳泉同城化、闽西南一体化工作,也在持续推进厦门对外城市交通要道也不断完善中,除以上几个项目外,目前厦门还有多条在建或规划对外通道涉及桥梁、高铁、轨道交通等,一起来关注下。
厦金大桥
2019年,相关部门在福州开展了研讨议题,厦金大桥通桥方案初步形成。
2004年,厦门至金门的厦金大桥建设的前期研究论证启动。
今年1月份,关于“厦门‘十四五’时期对外公路通道布局”图曝光,厦金大桥计划经岛内连接规划中的第三西通道。
厦金大桥项目规划起于厦门岛东部,以大桥的形式向东跨越厦门东海域,连接正在建设中的翔安机场,设连接线连接滨海东大道。
厦金大桥计划以厦门本岛为起点,经过厦门翔安新机场,再连通金门岛。同时根据大桥不同区段的车流量需要,还将分别设计4至8车道的桥梁。
福厦高铁厦门段
福厦高铁作为我国铁路规划重点建设项目,全长277.42公里。福厦高铁厦门段全长48公里,桥梁长度约40公里。
福厦高铁是我市首条真正意义上的高速铁路(设计时速350公里,既有福厦铁路设计时速为250公里)。
目前,项目进入“多点开花”的全面阶段,项目梁场制梁完成过半;架梁完成45%。集美特大桥跨集美大道主跨达125米,计划6月合龙。
项目计划2022年建成通车,届时将大大缩短福州、厦门、泉州、漳州之间的时空距离。
R1线
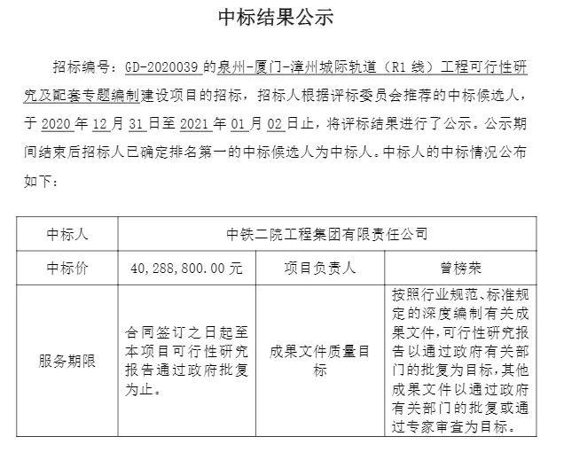
上个月,厦漳泉城际轨道R1线中标结果公示,厦漳泉城际铁路R1线进入可行性研究阶段,研究年度为初期2030年,近期2035年,远期2045年。
公告显示,R1线线路起于福厦高铁泉港站西侧新建泉港站,经惠安、东园镇进入泉州主城区,尔后经晋江机场至南安,跨围头湾至厦门新机场,出站后经厦门本岛设高崎站,进入漳州后经角美、紫泥、龙海进入漳州主城区,终点止于南靖县靖城镇。
线路全长206km,设站29座,其中较大站间距16.4km( 翔安机场至厦门东),最小站间距2.4km(行政中心至人民广场)。
R3线
R3线是厦泉漳城际轨道交通线网规划9条线当中的3号线,连接漳州中心城区,经九龙江南岸,连接漳州开发区与连接漳州开发区与R1线形成Y字形城镇发展走廊。
R3线属厦漳城际铁路环线中的南环线,建成后在一个小时内即可从漳州主城区到达厦门岛内。
根据厦门发改委较新回复:厦漳城际轨道R3线由厦漳两市铁路建设指挥部牵头,继续深化前期研究。也就是说,目前关于R3的建设还处在前期研究阶段。
3/5/6号线延伸段
上个月,一份《闽西南协同发展区互联互通客运一体化规划》曝光。该规划公布一批新消息,其中包括厦门“一座枢纽、两层网络、三个体系”的交通运输规划。
规划还提到,厦门目前轨道交通已批复5条线,较新规划约10条轨道线路。轨道网络遍布厦门岛内外各区,对边缘区域的覆盖较好。
因此考虑“以厦门轨道线网为核,延伸轨道至泉州与漳州临近组团,对接客运枢纽轨道至泉州与漳州临近组团,对接客运枢纽”。
同时,还透露了厦门三条地铁的延伸线走向:
1、厦门轨道6号线由厦门市海沧区向西延伸至漳州市角美(已批复)。
2、3号线延伸段:厦门轨道3号线支线由厦门市翔安区向东延伸至泉州市南翼新城,抵达石井。
3、5号线延伸段:厦门轨道5号线由厦门市海沧区向西延伸至漳州市角美(台投),与厦门城市轨道6号线在角美站形成十字交叉换乘站,并与角美站公交枢纽进行衔接。
值得一提的是,目前地铁6号线角美延伸段已动工建设,计划于2023年通车试运行。
线路全长9.8公里,无缝接驳厦门轨道交通6号线,是连接厦漳两地的新通道和新动脉。
以上就是福建中长期铁路网规划曝光的介绍,了解更多相关厦门新房、厦门房产资讯、楼盘优惠活动等,敬请关注厦门搜狐焦点网。
声明:本文由入驻焦点开放平台的作者撰写,除焦点官方账号外,观点仅代表作者本人,不代表焦点立场。
